Skip to main content
Skip to main navigation menu
Skip to site footer
Open Menu
Acta Chimica Slovenica
About
About the Journal
Editorial Team
Contact
Submissions
Issues
Next issue articles (ASAP)
Current
Archives (2013 - )
Archives (All)
Announcements
Search
Register
Login
Home
/
Archives
/
Vol. 64 No. 1 (2017)
Vol. 64 No. 1 (2017)
Year 2017, Vol. 64, No. 1
Editor-in-Chief: Aleksander Pavko
Web Release Date: 20. march 2017
Published:
20.03.2017
Analytical chemistry
Poly-Dianix Blue/Multi-Walled Carbon Nanotube Modified Electrode for Detection of Levodopa in the Presence of High Concentrations of Ascorbic and Uric Acids
Abdolhamid Hatefi-Mehrjardi, Mohammad Ali Karimi, Azam Barani, Mahdiyeh Soleymanzadeh
193-201
PDF
Separation/preconcentration of Cr(VI) with modified single-drop microextraction device and determination by GFAAS
Sándor Kapitány, Erzsébet Sóki, József Posta, Áron Béni
248-255
PDF
Chemical, biochemical and environmental engineering
Forward Osmosis in Wastewater Treatment Processes
Jasmina Korenak, Subhankar Basu, Malini Balakrishnan, Claus Hélix-Nielsen, Irena Petrinic
83-94
PDF
Utilization of Corn Cob and TiO2 Photocatalyst Thin Films for Dyes Removal
Siew Teng Ong, Hui Yee Gan, Li Eau Leow
144-158
PDF
Monodispersed gold nanoparticles as a probe for the detection of Hg2+ ions in water
Bindhu Muthunadar Rajam, Parimaladevi Ramasamy, Umaevi Mahalingam
186-192
PDF
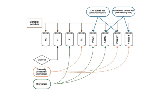
Influence of Thermal and Bacterial Pretreatment of Microalgae on Biogas Production in Mesophilic and Thermophilic Conditions
Beti Vidmar, Lijana Fanedl, Romana Marinšek Logar, Mario Panjičko
227-236
PDF
Biosorption of 2,4 dichlorophenol onto Turkish Sweetgum bark in a batch system: equilibrium and kinetic modeling
Dilek Yildiz, Feyyaz Keskin, Ahmet Demirak
237-247
PDF
Chemical Education
Development of Chemistry Pre-Service Teachers During Practical Pedagogical Training: Self-Evaluation Vs. Evaluation by School Mentors
Vesna Ferk Savec, Katarina Senta Wissiak Grm
63-72
PDF
Inorganic chemistry
Synthesis, structures, and antimicrobial activities of two cobalt(II) complexes [Co(L1)2(OH2)2] and [Co(L2)2]
Yong-Jun Han, Li Wang, Qing-Bin Li, Ling-Wei Xue
179-185
PDF
Mn(II), Zn(II) and Cd(II) Complexes Based on Oxadiazole Backbone Containing Carboxyl Ligand: Synthesis, Crystal Structure, and Photoluminescent Study
Li-Na Wang, Lin Fu, Jia-Wei Zhu, Yu Xu, Meng Zhang, Qi You, Peng Wang, Jie Qin
202-207
PDF
Appendix 1
Synthesis and Structure of [Cu(Hapn)]NO3]NO3, [Cu(Hapn)(H2O)2]SiF6, [Cu(Hapn)(H2O)BF4]BF4∙H2O and [Cu(Hapn)(NH2SO3)2] π-complexes (apn = 3-(prop-2-en-1-ylamino)propanenitrile)
Mykhailo Luk'yanov, Evgeny Goreshnik, Vasyl Kinzhybalo, Marian Mys’kiv
208-214
PDF
Three 1D cyanide-bridged M(Ni, Pd, Pt)-Mn(II) coordination polymer: synthesis, crystal structure and magnetic properties
Jingwen Shi, Chongchong Xue, Lingqian Kong, Daopeng Zhang
215-220
PDF
PDF
Phase Equilibria and some Properties of Solid Solutions in THE Tl5Te3-Tl9SbTe6-Tl9GdTe6 System
Samira Zakir Imamaliyeva, Turan Mirzaly Gasanly, Vagif Akber Gasymov, Mahammad Baba Babanly
221-226
PDF
A Rarely Seen Phenolato and Azido-Bridged Polymeric Cadmium(II) Complex Derived from 2-Bromo-6-[(2-isopropylaminoethylimino)methyl]phenol
Guo-Ping Cheng, Ling-Wei Xue, Cai-Xia Zhang
261-265
PDF
Materials science
MnO2 Submicroparticles from Chinese Brush and Their Application in Treatment of Methylene Blue Contaminated Wastewater
Qi Wang, Chunlei Ma, Wanjun Li, Meng Fan, Songdong Li, Lihua Ma
55-62
PDF
Appendix 1
Preparation and catalytic study on a novel amino-functionalized silica-coated cobalt oxide nanocomposite for the synthesis of some indazoles
Mohammad Ali Ghasemzadeh, Bahar Molaei, Mohammad Hossein Abdollahi-Basir, Farzad Zamani
73-82
PDF
Green Biosynthesis of Spherical Silver Nanoparticles by Using Date Palm (Phoenix Dactylifera) Fruit Extract and Study of Their Antibacterial and Catalytic Activities
Saeed Farhadi, Bahram Ajerloo, Abdelnassar Mohammadi
129-143
PDF
Nitrogen doped Graphene Nickel Ferrite Magnetic Photocatalyst for the Visible Light Degradation of Methylene Blue
Rajinder Singh, Jigmet Ladol, Heena Khajuria, Haq Nawaz Sheikh
170-178
PDF
Organic chemistry
Theoretical purge factor determination as a control strategy for potential mutagenic impurities in the synthesis of drug substances
Nevenka Kragelj Lapanja, Renata Toplak Časar, Sabina Jurca, Bojan Doljak
1-14
PDF
The Lock is the Key: Development of Novel Drugs through Receptor Based Combinatorial Chemistry
Goran Šinko, Nikola Maraković
15-39
PDF
Synthesis, Characterization and Cytotoxicity of substituted[1]benzothieno[3,2-e][1,2,4]triazolo[4,3-a]pyrimidines
Samir Botros, Omneya Khalil, Mona Kamel, yara El-Dash
102-116
PDF
Synthesis of Some Unique Carbamate Derivatives bearing 2-Furoyl-1-piperazine as Valuable Therapeutic Agents
Muhammad Athar Abbasi, Ghulam Hussain, Aziz Rehman, Sabahat Zahra Siddiqui, Syed Adnan Ali Shah, Muhammad Arif Lodhi, Farman Ali Khan, Muhammad Ashraf, Qurat Ain, Irshad Ahmad, Rabia Malik, Muhammad Shahid, Zahid Mushtaq
159-169
PDF
Physical chemistry
Computational investigation of the dissociative adsorption of dichloroacetylene (C2Cl2) on N functionalized carbon and carbon germanium (CGe) nanocone sheets in the gas phase and dimethyl sulfoxide
Meysam Najafi
40-44
PDF
Infrared spectroscopy for analysis of co-processed ibuprofen and magnesium trisilicate at milling and freeze drying
Manoj Acharya, Satyaki Mishra, Rudra N. Sahoo, Subrata Mallick
45-54
PDF
A novel high-performance electrospun Thermoplastic polyurethane/Poly(vinylidene fluoride)/Polystyrene gel polymer electrolyte for lithium batteries
Yuanyuan Deng, Qi Cao, Zeyue He, Bo Jing, Xianyou Wang, Xiuxiang Peng
95-101
PDF
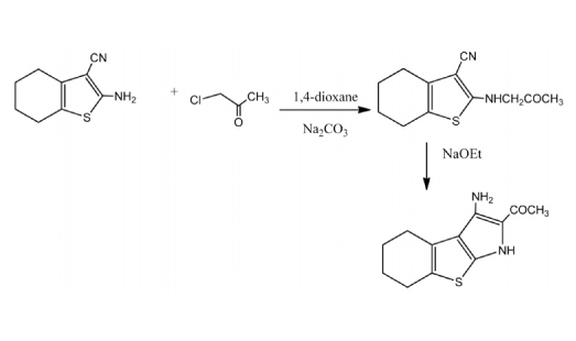
Synthesis, cytotoxic and anti-proliferative activity of novel thiophene, thieno[2,3-b]pyridine and pyran derivatives derived from 4,5,6,7-tetrahydrobenzo[b]thiophene derivative
Rafat Milad Mohareb, Nadea Youssef Megally Abdo, Fatma Omar Al-farouk
117-128
PDF
About the Randić Connectivity, Modify Randić Connectivity and Sum-connectivity Indices of Titania Nanotubes TiO2(m,n)
Wei Gao, Mohammad Reza Farahani, Muhammad Imran
256-260
PDF